ok138太阳集团古天乐
搜索
学院首页
太阳概况
学院简介
现任领导
机构设置
师资队伍
学院师资队伍
专业师资队伍
教师风采
教学管理
专业建设
人才培养
课程建设
成果展示
质量工程
现代学徒制
科研及社会服务
校企合作
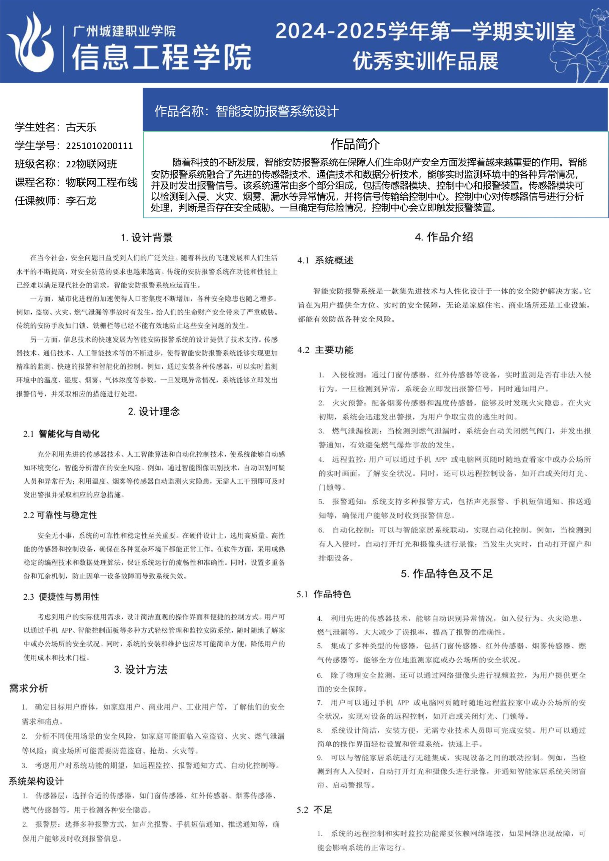
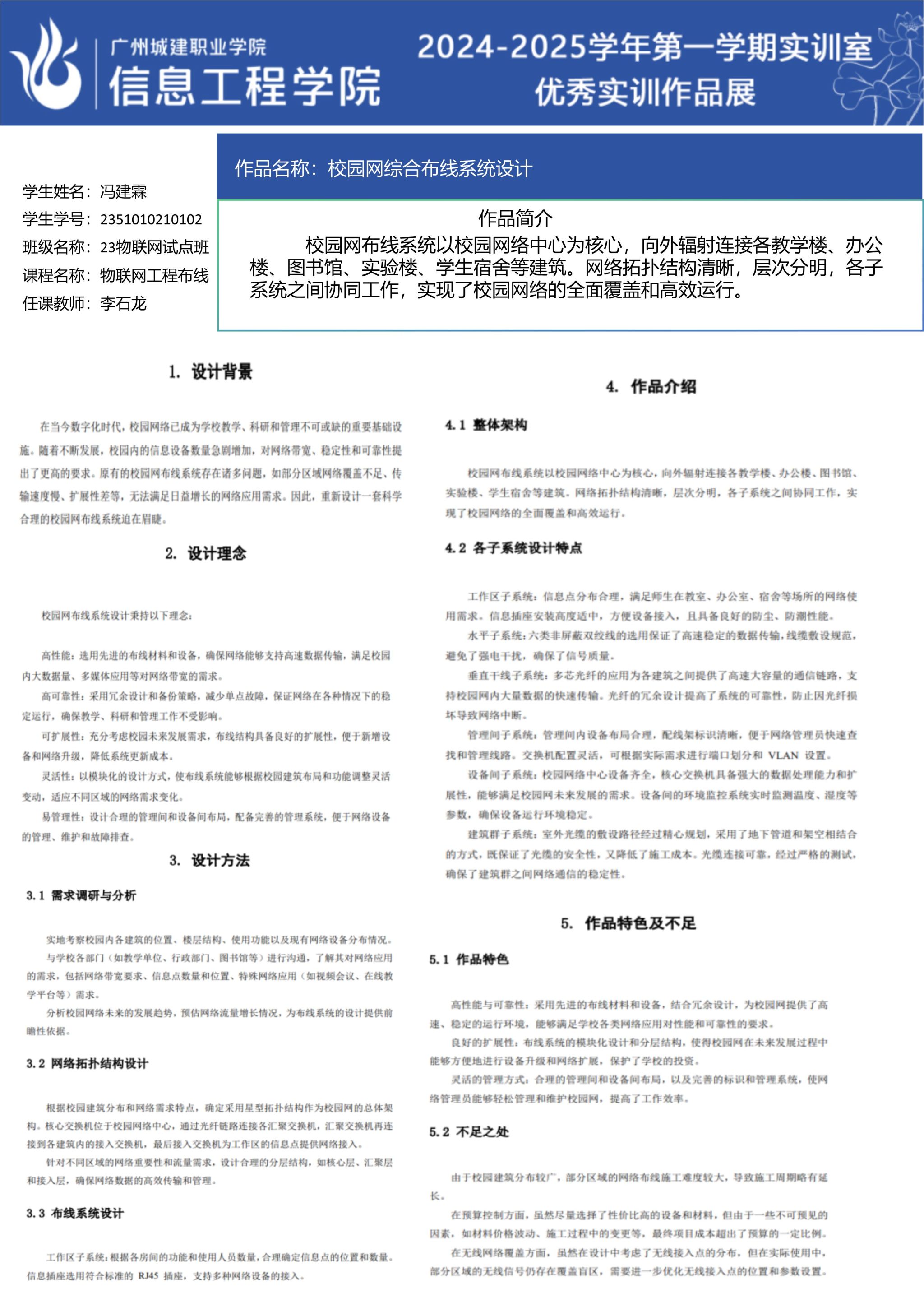
优秀毕业综合实践作品展
优秀实习生典型案例
实训室优秀实训作品展
技能竞赛
党团工作
党建工作
团学工作
太阳集团
学生管理
心理健康
奖助贷工作
学生风采
招生就业
招生简章
就业资讯
校友风采
质量年报
媒体报道
成果展示
质量工程
现代学徒制
科研及社会服务
校企合作
优秀毕业综合实践作品展
优秀实习生典型案例
实训室优秀实训作品展
技能竞赛
实训室优秀实训作品展
学院首页 >> 成果展示 >> 实训室优秀实训作品展 >> 正文 >>
ok138太阳集团古天乐2024-2025学年第一学期实训室优秀实训作品展(2309 网络综合实训室)
发布时间:2025年01月14日 11:29 点击数:
上一篇:ok138太阳集团古天乐2024-2025学年第一学期实训室优秀实训作品展(2312 云计算与网络运维实训室)
下一篇:ok138太阳集团古天乐2024-2025学年第一学期实训室优秀实训作品展(2305 互联网产品策划设计实训室(二))